SDH trabaja con una estructura o trama básica denominada STM-1, que tiene una duración de 125 microsegundos (se repite 8.000 veces por segundo), y se corresponde con una matriz de 9 filas y 270 columnas, cuyos elementos son octetos de 8 bits; por consiguiente, la trama tiene una velocidad binaria de (9 x (270 x 8)) x 8.000 = 155,520 Kbps. La transmisión se realiza fila por fila, empezando por el byte en la esquina superior izquierda y terminado en el byte en la esquina inferior derecha.
En la trama STM-1 se distinguen tres áreas: la tara de sección, los punteros de justificación y la carga útil. Cada byte de la carga útil se corresponde con un canal de 64 Kbps, de modo que cada columna de 9 bytes se corresponde con 576 Kbps. Las primeras 9 columnas contienen la tara de sección o SOH (Section OverHead) para soportar características del transporte tales como el alineamiento de trama, los canales de operación y mantenimiento, la monitorización de errores, etc. Se distingue entre la tara de la sección de regeneración o RSOH (Regenerator Section OverHead) y la tara de la sección de multiplexación o MSOH (Multiplex Section OverHead). Las columnas siguientes pueden ser asignadas de diversas formas para transportar las señales de tasas de bit inferior, tales como los 2 Mbps; cada columna tiene su propia tara.
El estándar SDH está definido originalmente para el transporte de señales de 1,5 Mbps, 2 Mbps, 6 Mbps, 34 Mbps, 45 Mbps y 140 Mbps a una tasa de 155 Mbps, y ha sido posteriormente desarrollado para transportar otros tipos de tráfico, como por ejemplo ATM ó IP, a tasas que son múltiplos enteros de 155 Mbps. La flexibilidad en el transporte de señales digitales de todo tipo permite, de esta forma, la provisión de todo tipo de servicios sobre una única red SDH: servicio de telefonía, provisión de redes alquiladas a usuarios privados, creación de redes MAN y WAN, servicio de videoconferencia, distribución de televisión por cable, etc.
Seguidamente, explicaremos el proceso de formación de la trama STM-1 (ITU-T G.707) a partir de los diferentes tributarios incluidos en ella (ITU-T G.709).
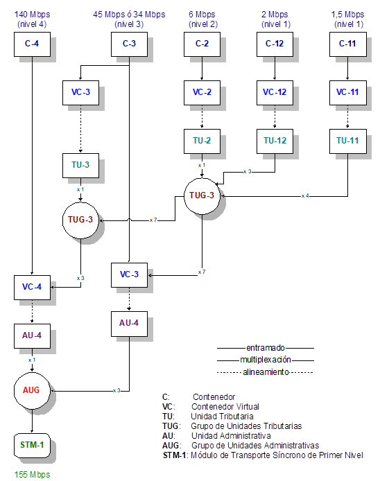
El contenedor o C-n (Container) es la unidad básica de empaquetamiento para los canales tributarios. Se tiene un contenedor especial para cada señal tributaria de PDH (ITU-T G.703): C-4 para señales de 140 Mbps, C-3 para 45 y 34 Mbps, C-2 para 6,3 Mbps, C-12 para 2 Mbps, y C-11 para 1,5 Mbps. Estos contenedores tienen siempre un tamaño mayor que la carga a transportar. La capacidad remanente es utilizada, en parte, para la justificación; con el fin de eliminar las desviaciones temporales entre las señales PDH (siempre dentro de las tolerancias establecidas por el ITU-T). Cuando se hace la correspondencia con tributarios síncronos, se insertan bytes de relleno fijos, en vez de bytes de justificación.
Las señales ATM pueden ser transportadas en la red SDH en los contenedores C-11, C-12, C-3 y C-4; aunque en este caso el entramado no es continuo como en el caso de PDH. Aunque, en teoría, una señal ATM está formada por celdas discontinuas de 53 bytes, los intervalos entre estas celdas se rellenan con celdas vacías, que son insertados por el equipo ATM cuando se conecta a una interfaz SDH, formando de esta forma una señal continua. Por lo general, las celdas ATM son transportadas sobre la carga útil de un VC-4 o de varios VC-4s concatenados (ITU-T G.707). La señales IP son transportadas sobre la red SDH siguiendo, por lo general, el método PoS (Packet over SONET). Para ello, primero es necesario que la señal IP sea encapsulada mediante PPP (IETF RFC 1661-1662), siendo transportada la trama sobre la carga útil de un VC-4 o de varios VC-4s concatenados (IETF RFC 2615).
Un contenedor virtual o VC-n (Virtual Container) es el conjunto de un contenedor y la tara de trayecto. La tara de trayecto o POH (Path OverHead) tiene como misión monitorizar la calidad e indicar el tipo de contenedor; por lo tanto, el formato y tamaño del POH depende del tipo de contenedor. El VC es la entidad de carga útil que viaja sin cambios a lo largo de la red, siendo creada y desmantelada en los distintos puntos de acceso o terminación del servicio de transporte.
El siguiente paso para formar la señal STM-N completa, consiste en añadir un puntero en una posición fija indicando el comienzo del VC dentro de la trama. En consecuencia, el VC puede flotar dentro del área de carga que le es destinado, debiendo el puntero alinearse en consecuencia. La unidad formada por el puntero y el VC se denomina unidad administrativa o AU-n (Administrative Unit), o bien unidad tributaria o TU-n (Tributary Unit).
Después, se realiza un simple proceso de multiplexación por entrelazado de byte de un conjunto de TUs, obteniendo una estructura denominada grupo de unidades tributarias o TUG-n (Tributary Units Group). Este proceso es completamente síncrono. Una o más unidades administrativas forman un grupo de unidades administrativas o AUG (Administrative Unit Group). Finalmente, se debe dotar a la estructura obtenida de información adicional que permita su transporte por el medio físico, es decir, del SOH. El grupo de unidades administrativas junto a la SOH forman el STM-N. En un STM-N no se utilizan todos los bytes de información de control de todos los STM-1s, sino que las funciones de algunos bytes se realizan con la información contenida en los bytes correspondientes del primer STM-1.
Como hemos visto, las taras u OHs son bytes reservados para la información del propio sistema. Parte de ellos son asignados a los VCs y otros a los STMs. La información contenida en las taras se utiliza básicamente para la monitorización de la calidad, detección de errores, canales de comunicaciones, canales de datos, protección automática, etc. La tara de trayecto o POH se asigna al contenido útil al multiplexarse en el VC, permaneciendo con este VC hasta que sea demultiplexada la carga útil. De esta forma, un trayecto es el tramo de la red SDH comprendido entre dos puntos de ensamblado y desensamblado de VCs. La tara de sección o SOH forma parte de la trama STM. Puesto que una sección de multiplexación puede estar formada por varias secciones de regeneración, la SOH se divide en la tara de sección de multiplexación o MSOH y la tara de sección de regeneración o RSOH. En los regeneradores sólo se tiene acceso a la RSOH. De este modo, una sección es aquella parte de un trayecto en la que se mantiene la integridad de la señal STM-N, es decir, la multiplexación o demultiplexación se realiza sólo en los extremos.
La utilización de punteros en SDH supone muchas ventajas respecto a la utilización de bits de justificación en PDH, desempeñando principalmente dos funciones. La primera misión del puntero es identificar la posición de los VCs en la trama correspondiente, que será una AU o TU. Esto permite asignar de forma flexible y dinámica el VC con la información útil dentro de la trama AU o TU. La segunda misión del puntero es adaptar la velocidad binaria de los VC a la velocidad binaria del canal de transmisión. Es decir, mediante un mecanismo de justificación positiva, negativa o nula, permiten absorber las diferencias de frecuencia entre las diferentes señales que forman un STM-N.
Finalmente, una vez creada la trama STM-N, esta es transmitida utilizando los códigos de línea NRZ y RZ en el caso de la interfaz óptica. En el caso del STM-1 e interfaz eléctrica, el código de línea utilizado es CMI. Para evitar la transmisión de largas cadenas de 0s ó 1s que pueden dificultar la recepción de la señal, se utiliza un mezclador o scrambler en el momento de generar la señal óptica. Los únicos bytes que no son mezclados son los tres primeros, siendo los dos primeros aquellos que identifican el inicio de las tramas y el tercero aquel que identifica el número de trama STM-1 dentro de una trama STM-N.

Las redes SDH actuales están construidas, básicamente, a partir de cuatro tipos distintos de equipos o elementos de red (ITU-T G.782): regeneradores, multiplexores terminales, multiplexores de inserción y extracción, y distribuidores multiplexores. Estos equipos pueden soportar una gran variedad de configuraciones en la red, incluso, un mismo equipo puede funcionar indistintamente en diversos modos, dependiendo de la funcionalidad requerida en el nodo donde se ubica. En la Figura 5 se muestra un diagrama de bloques de un elemento SDH genérico, sin considerar amplificadores o boosters opcionales.

Los equipos regeneradores intermedios o IRs (Intermediate Regenerators), como su propio nombre indica regeneran la señal de reloj y la relación de amplitud de las señales digitales a su entrada, que han sido atenuadas y distorsionadas por la dispersión de la fibra óptica por la que viajan. Los regeneradores obtienen la señal de reloj a partir de la ristra de bits entrante.
Los equipos multiplexores terminales o TMs (Terminal Multiplexers) se utilizan para multiplexar las distintas señales plesiócronas o síncronas en sus interfaces tributarias de entrada y crear la señal STM-N, que enviará por su puerto de agregado. Por ejemplo, un TM STM-4, puede tener entradas a 155 Mbps, 140 Mbps, 34 Mbps y 2 Mbps; y la interfaz de línea será a 622 Mbps. Del mismo modo, los TMs se utilizan para recibir la señal STM-N y demultiplexarla en las distintas señales plesiócronas o síncronas. Las fibras ópticas que se utilizan para la transmisión y recepción de los STM-N son distintas y, por lo tanto, el TM hace de inicio y final de las comunicaciones. En el elemento genérico de la Figura 5, el TM STM-4 dispondría de una única interfaz agregada óptica STM-4 (con transmisión y recepción) y, dependiendo de la configuración, de varias interfaces tributarias eléctricas (1,5 Mbps, 2 Mbps, 34 Mbps, 45 Mbps, 140 Mbps, STM-1) u ópticas (STM-1).
Los equipos multiplexores con funciones de inserción y extracción o ADMs (Add and Drop Multiplexers), se encargan de extraer o insertar señales tributarias plesiócronas o sícronas de cualquiera de las dos señales agregadas STM-N que recibe (una en cada sentido de transmisión), así como dejar paso a aquellas que se desee. El ADM permite, para ello, acceder a los VCs de la señal agregada, sin demultiplexar la señal completa STM-N. Si por ejemplo, tenemos un ADM STM-4 y queremos añadir y extraer un VC-4, el ADM recibirá la señal agregada STM-4 (con al menos un STM-1 estructurado en VC-4s), internamente la demultiplexará en AU-4s y se encargará de extraer los VC-4s necesarios y de insertar nuevos VC-4s en la señal agregada STM-4 saliente. Los equipos SDH ofrecen sistemas de protección hardware, como: unidades de control redundantes, interfaces tributarias redundantes (o protección de circuito), matrices de conmutación redundantes, etc. En el elemento genérico de la Figura 5, el ADM STM-4 dispondría de dos interfaces agregadas ópticas STM-4 (una para la parte Este y otra para la Oeste) y, dependiendo de la configuración, de varias interfaces tributarias eléctricas (1,5 Mbps, 2 Mbps, 34 Mbps, 45 Mbps, 140 Mbps, STM-1) u ópticas (STM-1); de optar por la protección 1+1, el número de interfaces agregadas ópticas del elemento sería de cuatro.
Los equipos distribuidores multiplexores o DXC (Digital Cross-Connect) permiten la interconexión sin bloqueo de señales a un nivel igual o inferior, entre cualquiera de sus puertos de entrada y de salida. Los DXCs admiten señales de acceso, tanto plesiócronas como sícronas, en diversos niveles. Los DXCs son los puntos de mayor flexibilidad en la red SDH, posibilitando que el operador realice de forma remota interconexiones semipermanentes entre diferentes canales, capacitando el encaminamiento de flujos a nivel de VC sin necesidad de multiplexaciones o demultiplexaciones intermedias. Se suele emplear la notación DXC N/M, donde el número entero N indica el nivel más alto de las señales terminadas en sus puertos y el número M indica el nivel mínimo de interconexión. Los dos tipos principales son: el DXC 4/4 y el DXC 4/1. El DXC 4/4 proporciona una interconexión totalmente transparente para el encaminamiento de canales de 140 Mbps o 155 Mbps, que pueden formar parte de conexiones a 622 Mbps o 2,5 Gbps. El DXC 4/1 en cambio, es un equipo mucho más completo que el DXC 4/4, pues proporciona interconexión transparente hasta los 2 Mbps. En el elemento genérico de la Figura 5, el DXC 4/1 dispondría de varias interfaces ópticas (STM-1, STM-4 o STM-16) o eléctricas (1,5 Mbps, 2 Mbps, 34 Mbps, 45 Mbps, 140 Mbps, STM-1), generalmente hasta un máximo de 512 (la mitad para la parte Este y la otra mitad para la Oeste).
La topología implantada (ITU-T G.803) vendrá determinada por los requerimientos de flexibilidad y fiabilidad del operador de la red SDH. Frente a las estructuras malladas de las redes PDH, la tecnología SDH apuesta por topologías en anillo, constituidas por ADMs unidos por 2 o 4 fibras ópticas. Los anillos permiten conseguir redes muy flexibles, pudiendo extraer señales tributarias del tráfico agregado en cualquiera de los nodos que conforman el anillo.
Las distancias máximas entre equipos SDH dependen del tipo de interfaz STM-N (recomendaciones G.957 y G.958) y de la ventana utilizada en la transmisión, en el caso de utilizar fibra óptica monomodo convencional. Las dos ventanas de transmisión por fibra óptica utilizadas actualmente son dos, la segunda y la tercera. La segunda a 1.310 nm, está caracterizada por una dispersión casi nula y una atenuación de alrededor de 0,5 dB/Km, y la tercera a 1.550 nm, caracterizada por una dispersión o ensanchamiento de los pulsos transmitidos de alrededor de 17 ps/nm×Km y una atenuación de unos 0,2 dB/Km. En segunda ventana las distancias máximas entre equipos, sin considerar amplificadores, son de alrededor de 47 Km para STM-1, 51 Km para STM-4, y 39 Km para STM-16. En la tercera ventana las distancias máximas son de alrededor de 82 Km para STM-1, 96 Km para STM-4, 75 Km para STM-16, y 62 Km para STM-64.
Los ADMs también ofrecen mecanismos de encaminamiento alternativo o protección bajo varias configuraciones (ITU-T G.841) para ofrecer una disponibilidad máxima y sobreponerse a cortes en la fibra y a fallos en los equipos. Por ejemplo, la solución de protección 1+1 da lugar a los denominados anillos híbridos autoregenerables, en los cuales el tráfico se encamina simultáneamente por dos caminos, siendo recogido en el nodo destinatario; en caso de la caída de algún equipo intermedio o el corte de una fibra, el nodo destinatario conmutará al otro camino, lo cual es conseguido en menos de 50 ms.
Por otro lado, las redes SDH, a diferencia de las PDH, no sólo constituyen un sistema de transmisión punto a punto, sino que van más allá, estableciéndose como una auténtica red de comunicaciones, incluyendo, además de la red de transporte, la de sincronización, la de gestión, y la de comunicaciones de datos.

En contraste con la red PDH, la sincronización ha de estar completamente garantizada en una red SDH; de lo contrario, se puede tener una considerable degradación en el funcionamiento de la red o incluso su fallo total.
Para evitar esto, todos los elementos de red son sincronizados por una señal de reloj central muy precisa a 2,048 MHz. Esta señal de reloj central es generada por un reloj de referencia primario de altísima precisión (ITU-T G.811), en concreto con un desvío de frecuencia máximo a largo de ±10-11 respecto a la norma horaria mundial. La señal procedente del reloj primario se pasa a los relojes esclavos subordinados a los sistemas SDH (ITU-T G.812). Finalmente, nos encontramos con los propios relojes locales de los sistemas SDH (ITU-T G.813).
Debido al enorme coste de los sistemas de sincronización, el reloj debe distribuirse por toda la red, para lo cual se utiliza una estructura jerárquica. Esta estructura jerárquica está dividida en estratos y se especifica conforme a la calidad de las señales de reloj transmitidas a los estratos subsiguientes en el caso del fallo de un reloj maestro. Si fallasen los relojes maestros, se provee el funcionamiento de reserva en el cual el oscilador utiliza su último valor almacenado. Del mismo modo, si una fuente de reloj esclava fallase, el sistema SDH afectado conmuta a la fuente de reloj que tenga una calidad igual o menor a la que utilizaba hasta el momento; o de no ser posible, utiliza su propio reloj local. En este modo de funcionamiento, la señal de reloj se mantendrá relativamente exacta controlando el oscilador PLL local mediante la aplicación de los valores de corrección de la frecuencia almacenada durante las horas precedentes, teniendo en cuenta la temperatura del oscilador y extrayendo la señal de reloj a partir de alguna de las tramas STM-N que le llegan; en concreto de la que utilice la mejor fuente de sincronización, lo cual puede determinar a partir de información almacenada en la cabecera de la trama.
Las actuales redes de telecomunicación se caracterizan por un constante incremento del número, complejidad y heterogeneidad de los recursos que los componen; que dificultan enormemente gestionar el rendimiento, encontrar y solucionar problemas, y planificar el crecimiento futuro de la red. Por ello, la gestión de red integrada, como conjunto de actividades dedicadas al control y vigilancia de recursos de telecomunicación bajo el mismo sistema de gestión, se ha convertido en un aspecto de enorme importancia en el mundo de las telecomunicaciones.
Puesto que las tramas SDH incorporan información de gestión de los equipos, es posible tanto la gestión local como la centralizada de sus redes (ITU-T G.784). La gestión local atiende a un control descentrado de los distintos nodos, mediante sistemas de operación local. La centralizada, adecuada para entornos SDH puros sin PDH, se basa en el control de todos los nodos mediante un único sistema de operaciones central. La gestión del equipo comprende tareas tales como configuración del elemento de red, puesta en servicio, prueba de fallos, medida de prestaciones o calidad (ITU-T G.821, G.826 y M.2100), alarmas, etc.
La información transportada entre los distintos equipos de una ruta SDH a través del denominado canal de comunicaciones de datos ó DCC (Data Communication Channels), tiene una estructura de los mensajes de gestión de red estándar; sin embargo, no ha habido un acuerdo en la definición del conjunto de mensajes a transportar y, por lo tanto, no hay interoperabilidad en la gestión entre los distintos vendedores de equipos SDH.
No obstante, a diferencia de la interfaz de gestión de red entre equipos, la interfaz desde el terminal de gestión a cada uno de los equipos sí es estándar; realizándose a través de interfaz Q en el caso remoto (conexión Ethernet) y de la interfaz F en el caso local (conexión serie). El protocolo de gestión utilizado es el protocolo de información de gestión común o CMIP (Common Management Information Protocol) de la familia de protocolos OSI estandarizados por la ISO.
Prácticamente todos los nuevos sistemas de transmisión por fibra óptica que están siendo instalados actualmente en las redes troncales, utilizan SDH ó SONET. Se espera que esta tecnología domine la transmisión durante décadas, del mismo modo que su predecesor PDH ha dominado la transmisión durante más de 20 años y aún lo hace, en términos de número total de sistemas instalados. Las tasas binarias en sistemas a larga distancia se espera que se eleven de los 10 Gbps a los 40 Gbps, apareciendo los primeros productos comerciales a partir del año 2002; y al mismo tiempo, que los sistemas de 155 Mbps e inferiores penetren más en las redes de acceso.
Como hemos visto, son muchos los beneficios que ofrece la tecnología SDH a los operadores de telecomunicaciones y grandes empresas, los cuales podemos resumir en los siguientes puntos:
El principal problema de SDH actualmente es el cuello de botella alcanzado con los 10 Gbps, pues aunque los sistemas a 40 Gbps estarán disponibles pronto, las limitaciones tecnológicas imposibilitarán, al menos durante varios años, alcanzar velocidades superiores. Esto es debido a que por debajo de los 10 Gbps las características de la fibra óptica monomodo convencional (o ITU-T G.652) tienen un impacto relativamente bajo sobre la calidad de la transmisión; pero por encima de los 10 Gbps, sus efectos deben ser tenidos muy en cuenta. Por otro lado, SDH sólo utiliza la fibra óptica como mero medio de transmisión y toda su funcionalidad (amplificación, reencaminamiento, etc.) las implementa en el dominio eléctrico; es decir, mediante SDH no será posible conseguir redes totalmente ópticas.
Esto abrirá paso a la DWDM, una novedosa tecnología de transmisión totalmente óptica, aún inmadura, cara y poco estandarizada, que permitirá aprovechar al máximo el caro y escaso tendido de fibra existente. El número máximo de longitudes de onda que se pueden multiplexar en la actualidad es de 160, pudiendo alcanzar de este modo capacidades de hasta 1,6 Tbps acoplando canales SDH STM-64. Por otro lado, las distancias de transmisión alcanzadas mediante equipos SDH al menos doblan (depende del número de canales multiplexados) las alcanzadas mediante equipos SDH, lo cual reduce aún más las necesidades de equipos y los costes en su mantenimiento.